This website requires JavaScript.
Explore
Help
Sign In
Mirror
/
gkms-localify-dmm
Watch
1
Star
0
Fork
0
You've already forked gkms-localify-dmm
mirror of
https://git.chinosk6.cn/chinosk/gkms-localify-dmm.git
synced
2026-02-11 11:14:13 +07:00
Code
Issues
Packages
Projects
Releases
Wiki
Activity
Files
main
gkms-localify-dmm
/
deps
/
rapidjson
/
doc
/
diagram
/
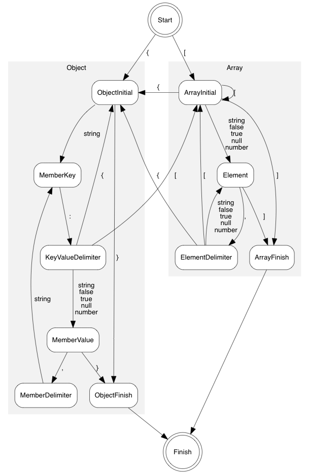
iterative-parser-states-diagram.png
chinosk
45338b40cd
初始适配
2025-03-17 21:53:55 +00:00
90 KiB
609x935px
Raw
Permalink
History
Reference in New Issue
View Git Blame
Copy Permalink